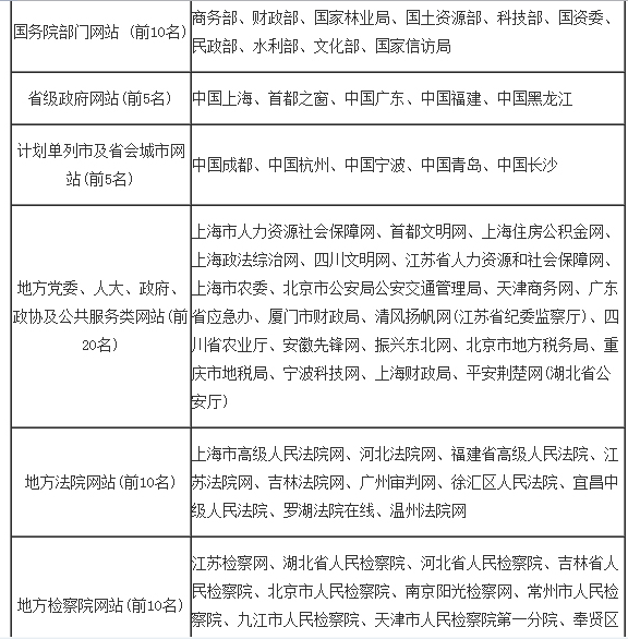
捷报:宜昌中院官网获2015年度中国政务网站地方法院网站领先奖
12月25日,中央人民政府网站发布“2015年中国优秀政务平台推荐及综合影响力评估结果通报”,宜昌中院官网获2015年度中国政务网站地方法院网站领先奖。据悉,该奖项是根据互联网综合影响力指数结合综合绩效评估指标测评,即综合绩效、行政效能全面领先。全国仅10家法院获此殊荣。
宜昌中院官方网站于2014年9月全新改版以来,公开法院信息4411条,其中围绕法院中心工作,发布法院工作动态类要闻达611条,全面发布宜昌中院重大工作、重要动态等相关信息。根据全省法院网站统一的后台数据显示,宜昌中院在全省法院新闻类消息发布数中名列前茅。
此次中央人民政府网发布的评估报告系业内权威发布。随后,人民网、新华社党政客户端、新华网、中国新闻网、中国日报网、中国网等中央媒体以及新浪网、网易、搜狐等社会媒体均在首页重点发布。

![{1@Z0F)E[B~JDJ[]]PY0[A5.png](/upload/image/20151228/6358691591903632753494431.png)

附链接:2015年中国优秀政务平台推荐及综合影响力评估结果通报

